Regulador de corriente a 7,2V
Para poder alimentar una radio de banda aerea me he encontrado unas especificaciones de curioso voltaje, exctamente 7.2V, y la entrada que tenemos desde el motor es de 12V, por lo tanto, hemos tenido que contruirnos nuestro propio regulador de corriente.
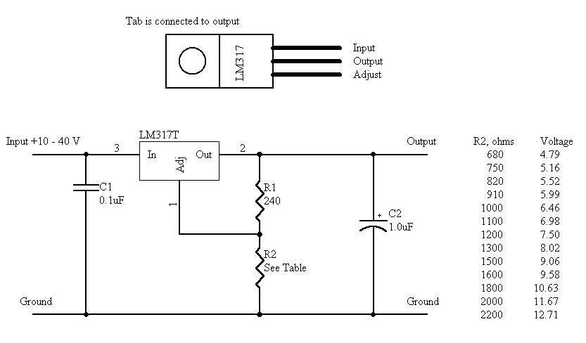
En la busqueda he encontrado el regulador LM317, indispensable cuando quieres obtener corrientes no tan comunes como 5V,9V, ….. posee tres terminales, y es capaz de suministrar mas de 1,5 A en un rango de entre 1,2 V hasta 37 V.
Aqui os dejo el esquema de montaje, eso si, tener en cuenta que en el esquema los pines del LM317 no estan en el orden fisico correcto, para ello esta el dibujo encima del esquema.

